Communications


Optimised connectivity solutions for communications and industrial markets

Lattice Semiconductor has announced the availability of new ECP5-5G-based IP and solutions, part of the company’s ECP5 family of low power, small form factor connectivity FPGAs for industrial and communications applications. This product fa

Lattice | 02-11-2016

Low power communications processor optimised for battery-backed, USB-powered and IoT applications

Available from Mouser, the NXP QorIQ LS1012A low power communications processor is optimised for battery-backed or USB-powered, space-constrained networking and IoT applications. The processor integrates a single ARM Cortex-A53 core running

Mouser Electronics | 07-10-2016

Antenna subarrays technology enables implementation of millimetre-wave high-speed communications

Fujitsu has announced that it has built a prototype wireless unit incorporating inter-subarray coding technology, which makes it possible to achieve high-speed transmissions, in excess of 10Gbps, for 5G mobile wireless base stations and acc

Fujitsu | 07-09-2016

Digital phase shifter’s applications include weather/military radar and satellite communications

Available from Mouser, Analog Devices HMC648ALP6E 6-bit digital phase shifter offers 360 degrees of phase coverage and 5.625 degrees LSB. Rated from 2.9 to 3.9GHz, the device features very low 1.2 degrees RMS phase error and extremely low ±

Mouser Electronics | 22-08-2016

Asynchronous receiver/transmitter provides full duplex asynchronous communications with 128B FIFO buffer

Zilog ZDU digital universal asynchronous receiver/transmitter (UART) ICs, stocked by Mouser, provide full duplex asynchronous communications with a 128B FIFO (First In, First Out) buffer. The FIFO buffer allocates 64 bytes each to the recei

Mouser Electronics | 20-05-2016

Timing product for advanced enterprise-class systems in networking and communications

Integrated Device Technology have introduced a uniquely flexible frequency synthesizer that hands the system designer options to pre-configure the settings of the device or program them in the system, or a combination of both. With an indus

IDT | 20-05-2016

Wire-to-wire modular connector system for communications and industrial applications

Designed with flexibility for low-power signal applications in communications, industrial, automotive, medical and consumer electronics, Farnell element14 has expanded its range of Molex SL (Stackable Linear) modular connectors. It now comp

Farnell element14 | 15-04-2016

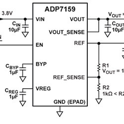
Analog – Low-dropout regulators enable cleaner and faster communications

Analog Devices has announced two new ranges of low-dropout regulators (LDOs) offering ultra-low noise performance that eliminate unwanted system noise and improve receiver, transmitter, and audio quality. Target applications for the ADP176x

Analog Devices | 17-03-2016

Secure communications solution for safety-critical IoT applications

Lynx Software Technologies has unveiled the LynxSecure 5.3 Separation Kernel Hypervisor and announced a powerful new capability that extends the principle of domain separation to the network connection. At the same time, in partnership with

Lynx | 24-02-2016

RS232 line drivers and receivers for EIA/TIA-232E, V.24 and V.28 communications interfaces

Maxim's family of dual RS232 line drivers and receivers is now available from RS Components. The RS232 dual transmitter/receiver will allow applications such as interface translation, modem, laptop as well as RS232 battery-powered systems d

RS Components | 08-12-2015

Near field communications controllers support various transmission modes

Mouser now stocks NXP's PN7120 NFC controllers which support various transmission modes, and include an ARM Cortex-M0 MCU with integrated firmware supporting the NCI 1.0 host communication. The PN7120 features full NFC forum compliancy with

Mouser Electronics | 20-07-2015

Two-way point-to-point A/D communications module for valve controls and retrofits

SignalFire has introduced a new two-way analog and digital communications module which wirelessly mirrors analog and digital signals between two points as a standalone system. Ideal for wireless valve control or retrofit applications in are

SignalFire | 07-07-2015

Economical interconnects for industrial, consumer and data communications

Available now from Digi-Key, TE Connectivity's Micro-MaTch, value-line, wire-to-board connectors feature a more economical design that more appropriately meets the needs of industrial, consumer, and data communications applications such as

Digikey | 23-06-2015

Communications processors target networking, IoT, industrial automation and control

Satisfying a broad range of power-sensitive networking applications, as well as additional fast-growing product categories including Internet of Things gateways and industrial automation and control equipment, Freescale Semiconductor's QorI

Mouser Electronics | 13-01-2015